上海浦东「碧云东壹栋」
售楼处电话:400-1788-332【热线】
如有问题欢迎来电咨询,来电即可享受买房优惠!预约来电尊享购房优惠,可预约案场内部销售人员,专业一对一热情服务,让您用专业眼光去买房。
浦东新区新开通燃气的酒店式公寓
板块区位:碧云国际社区
地址:浦东新区金藏路51号
产权:40年
总高:31层
在售面积:42-72平
均价4.9万 总价220-354万

上海浦东「碧云东壹栋」
售楼处电话:400-1788-332【热线】
首开体量:6套
梯户比:3梯20户
交付:装修交付 软硬装全配
物业公司:上海雅思物业

上海浦东「碧云东壹栋」
售楼处电话:400-1788-332【热线】
物业费:5.2元
电费:1.06元
水费:5.5元
煤气费:3元
得房率:76.5%
停车位:300元/月
市场租金:7000-12000元
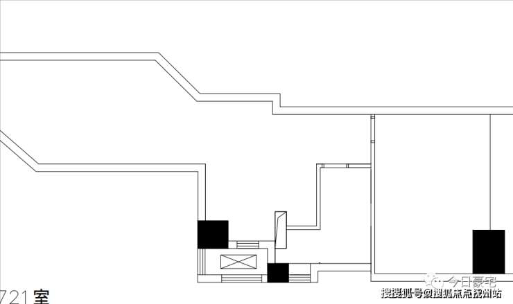
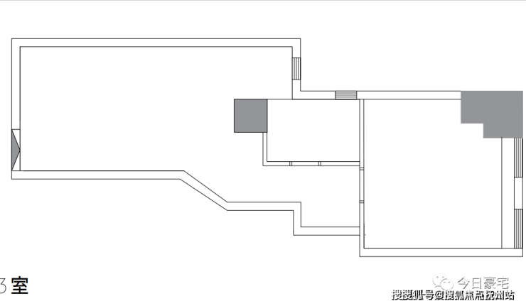
NO.1 -- 壹-- 户型图评鉴



交通:地铁9号线台儿庄路站步行400米,地铁6站20分钟到陆家嘴,40分钟到徐家汇,自驾出门即上中环,自驾15分钟可达陆家嘴、张江高科、外高桥,主干道杨高路、锦绣路、金科路、金海路等多条主干道四通八达(以上数据均来自百度地图)
商业配套:啦啦宝都、碧云玖零商业中心、红星美凯龙、浙桥路休闲街、天物空间、金桥大拇指广场、金海商业广场、金桥国际商业广场等
星级酒店:万豪酒店、美仑国际酒店、华美达酒店等
??企业办公:由度慧谷互联网产业园、OfficePark 、华为研发中心、通用汽车基地、可口可乐、万国企业中心、金桥壹中心等
休闲:金桥公园、碧云体育公园、金桥高尔夫俱乐部等
医疗:华山医院东院、浦东新区妇幼保健院
NO.2 -- 贰 -- 样板间评鉴



项目优势:
①位于浦东金色中环带核心、区位优势明显
②多家世界500强企业总部环绕
③9号线地铁口出行便利
④ 大型商场啦啦宝都网红打卡地一路之隔 马路对面大型商业红星美凯龙 周边大拇指广场 金桥公园 菜市场等商业生活配套一应俱全

⑤小面积 低总价
⑥得房率高 商住两用
⑦装修交付 软硬装全配
⑧户型方正 明厨明卫 通燃气

上海浦东「碧云东壹栋」
售楼处电话:400-1788-332【热线】
如有问题欢迎来电咨询,来电即可享受买房优惠!预约来电尊享购房优惠,可预约案场内部销售人员,专业一对一热情服务,让您用专业眼光去买房。